">
2.½ñÄê»á¹ÙÍøµÇ¼Èë¿Ú½ºÄҺͽñÄê»á¹ÙÍøµÇ¼Èë¿Ú£¨É¢¼Á£©ÈëÁÐÏúÊÛ¹ýÒÚ°ñµ¥
8ÔÂ30ÈÕ£¬£¬£¬£¬£¬¾ÝÃ×ÄÚÍøÊý¾Ý£¬£¬£¬£¬£¬ÏúÊÛ¹ýÒÚÖÐÒ©±£»£»£»£»£»£»¤Æ·ÖÖÃûµ¥ÖУ¬£¬£¬£¬£¬½ñÄê»á¹ÙÍøµÇ¼Èë¿Ú½ºÄÒ¡¢½ñÄê»á¹ÙÍøµÇ¼Èë¿Ú£¨É¢¼Á£©ÈëÁС£¡£¡£¡£¡£
ͨ¸æ
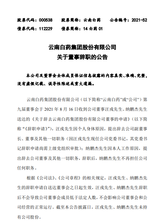
1.ÍôÈÖ¡¢ÄÉÅô½Ü´ÇÈ¥¶Ê¼°ÏìÓ¦Ö°Îñ
8ÔÂ18ÈÕ£¬£¬£¬£¬£¬½ñÄê»á¹ÙÍøµÇ¼Èë¿ÚÐû²¼¹ØÓڶʸæÍ˵Äͨ¸æ£¬£¬£¬£¬£¬ÍôÈÖÏÈÉúÒòСÎÒ˽¼ÒÉíÌåÔµ¹ÊÔÓÉ¡¢ÄÉÅô½ÜÏÈÉúÒò×Ô¼ºÊÂÇéÔµ¹ÊÔÓɸæÍË£¬£¬£¬£¬£¬¹«Ë¾¶Ê»áÏòËûÃÇÔÚÈÎְʱ´ú×÷³öµÄТ˳ÌåÏÖÖÔÐĵÄлл£¡
ÊÂÎñ¼°¹Ø×¢
1.Ðû²¼¿ÚÕÖÎÊÌâÖÂÏûºÄÕßµÄÐÅ
8ÔÂ7ÈÕ£¬£¬£¬£¬£¬¹«Ë¾¹Ù΢¿¯·¢Á˹ØÓÚ¿ÚÕÖÎÊÌâÖÂÏûºÄÕßµÄÐÅ£¬£¬£¬£¬£¬¾ÍZLB2006SÅú´Î¿ÚÕÖÒòÖÊÁÏÈÛÅç²¼²ÄÖʾֲ¿²»ÔȳÆËùÔì³ÉµÄµÄ¼ì²âȱ·¦¸ñÇéÐÎÖÂǸ¡£¡£¡£¡£¡£
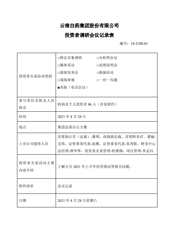
2.71¼Ò»ú¹¹µ÷ÑнñÄê»á¹ÙÍøµÇ¼Èë¿Ú
8ÔÂ28ÈÕ£¬£¬£¬£¬£¬×ÊÔ´ÌìÏ¡¢ÖÐÒø»ù½ð¡¢Öнð¹«Ë¾µÈ71¼Ò»ú¹¹¶Ô½ñÄê»á¹ÙÍøµÇ¼Èë¿Ú¾ÙÐÐÁ˵绰µ÷ÑУ¬£¬£¬£¬£¬Ê×ϯִÐйٶÃ÷£¬£¬£¬£¬£¬¸ß¼¶¸±×ܲá¢Ê×ϯ²ÆÎñ¹Ù¡¢¶ÃØÎâΰ¾Í¹«Ë¾ÉϰëÄêı»®ÇéÐΡ¢Î´À´Õ½ÂԽṹ¡¢ÊÂÒµ²¿Ä±»®ÇéÐεȻú¹¹¹Ø×¢µÄÎÊÌâ¾ÙÐÐÏàʶ´ð¡£¡£¡£¡£¡£
3.ÑëÊÓ±¨µÀ½ñÄê»á¹ÙÍøµÇ¼Èë¿Ú²ÉÖ®¼³AI˽¶¨¼¡·ôÖÎÀí
8ÔÂ31ÈÕ£¬£¬£¬£¬£¬CCTV1¡¢2¡¢13ƵµÀ±¨µÀ½ñÄê»á¹ÙÍøµÇ¼Èë¿Ú²ÉÖ®¼³¡¤AI ˽¶¨¼¡·ôÖÎÀíÏîÄ¿£¬£¬£¬£¬£¬ÏÈÈÝÆäͨ¹ýAIÖÇÄܼì²â¡¢´óÊý¾ÝÖÇÄÜÆÊÎö¡¢×ÔÈ»¡°Ò©Ö²¡±²úÆ·×é·½×éºÏ£¬£¬£¬£¬£¬ÒÔAPP¡¢ÏßÏ·þÎñµÈ·½·¨ÎªÓû§Ìṩ»¤·ô½â¾ö¼Æ»®¼°¼¡·ôÖÎÀí·þÎñ¡£¡£¡£¡£¡£




ÊÖÒÕÖ§³Ö£º°ÂÔ¶¿Æ¼¼